
Alex HarrimanOperations & AI Solutions
Hi there, thanks for stopping by!To quickly introduce myself, I've spent my career in operations across different industries. I have two main areas of expertise:
1. Business Operations

This covers the daily running of a business, plus planning for the future and finances. It usually involves:
● Setting up & managing operations teams and business roles.
● Creating & automating daily tasks and workflows.
● Guiding business strategy using goals (like OKRs and KPIs).
● Developing partnerships and business development activity.
● Managing budgets, predicting finances, and forecasting.
● Handling staffing and people management.
● Overseeing governance, risks, and compliance.
2. Technical & AI Operations
This area focuses on systems, IT, and security, as well as developing tech products and services. This includes:

● Setting up and managing IT and DevOps teams.
● Bringing in best practices for tech development and changes.
● Making sure tech product plans are delivered effectively.
● Creating company tools for managing work.
● Adding business intelligence (BI) and performance reports.
● Putting in place cybersecurity and vulnerability checks.
● Designing AI automation solutions with workflows & AI agents.
Whether my role is more about Business Operations, Technical Operations, or often a mix of both, I always get great results. I achieve this by combining different flexible frameworks that always deliver the desired outcomes, and by leveraging AI solutions.If you're interested in using AI, below are some tips and recommendation on how to use various AI technologies.
Want some free advice or a 2nd opinion? Get in touch!
About Me
I've done many different things during my career, including:
Founding a start-up
In my early 20s, I started an international digital services and media rights company, which I ran for 10 years.
This allowed me to travel the world and do business with talented people in amazing places like Singapore, Japan, and South Korea.The experience taught me how to be an employer and a leader. I learned to appreciate good times and handle tough decisions.
10 Years in AI & Machine Learning
After my own company, I found my true calling: helping other solopreneurs, founders, and executive teams grow their start-ups.I first entered the world of Artificial Intelligence and stayed there for a decade.
It taught me a lot about the importance of good data when training Machine Learning models ("garbage in, garbage out").
I also learned to handle large data sets and understood different types of learning, like Supervised and Unsupervised.Overall, it made the AI field much clearer to me. I stopped seeing AI as SkyNet tracking down John Connor (at least not for a few years... I hope!).
I now understood it was just complex algorithms learning from different data inputs.
5 Years in Crypto, Blockchain & FinTech
For the past five years, along with developing my AI skills, I've been in the growing Crypto / Web3 space.
Most recently, I worked in the Blockchain sector within a regulated FinTech company. There, I helped build a tokenised payment network on Ethereum for global bank customers.
I've become very familiar with working in highly regulated sectors like Finance. I also understand the challenges of combining traditional finance with new decentralized technology.Like AI, it's an exciting area that can bring positive change across many industries.
Career Achievements
I've been luck enough to enjoy some wonderful successes in my career.I've built and guided productive teams that deliver excellent work. I've worked hands-on with cutting-edge technologies that are changing the world. And I've enjoyed delivering impactful things that get real results.Some of my proudest moments include scaling up the operations of three Tech start-ups. They grew from small beginnings to mid-sized businesses operating globally.
Two of these even led to multi-million dollar acquisitions, and gave me strong insights on how to grow small companies.It's been an exciting journey so far, and there's more to come!
Anyway, that's enough about me. Thanks for reading this far!I've documented some of my frameworks here that I use to help small businesses grow.I've also listed some AI background and useful approaches to AI Tools here. Feel free to check them out if you're looking for ideas on how to efficiently and cost-effectively build or scale company systems and processesAnyway that's enough about me. Thanks for making it this far!
Frameworks
Throughout my career, I've created a clear, step-by-step way of working. I use flexible frameworks to manage business and technical operations, as well as strategy, tools, risks, and more.The main advantage of using these frameworks is their flexibility.Every organization is unique. They have different setups, tools, cultures, and goals.Below, you'll find a list of frameworks I use. I combine them to fit each situation and help an organisation grow.
This includes setting strategy, developing tech products or services, ensuring good quality, and managing risks.Some of these frameworks are well-known, while others I designed myself, based on my experience and combining different operational ideas.Can you guess which ones are mine?
You can blend and mix parts from any of these frameworks. This offers a clear, flexible way to reach goals in your team, department, or across the whole organisation.
Want some free advice or a 2nd opinion? Get in touch!
Strategy
Framework
It's important for an organisation to have a unified strategy that spreads through all its teams.Using the OKR (Objectives & Key Results) method helps set clear, high-level goals for the whole organisation and individual departments.The KPI (Key Performance Indicator) method then helps measure how well teams are performing.

Org OKRs
These are the main goals set for the whole organisation. There are usually 3 to 5 high-level targets that show what the organisation needs to achieve. They can then be broken down into specific goals for each department.
Dept OKRs
These are the goals set for each department. There are usually 3 to 5 high-level targets that come from the main organisation goals. They show what each department needs to achieve to help the organisation meet its overall OKRs.
Team KPIs
These are the performance numbers set for each team. They can come from the department's goals (Dept OKRs). They are a measurable way to track how well a team is performing to meet those department goals.
Using OKRs and KPIs together is an excellent way to set up organisation-wide goals. It also helps measure how well teams perform when working towards those goals.
Check out some other frameworks below
Want some free advice or a 2nd opinion? Get in touch!
Tooling
Framework
Tools are vital for any organisation. Many different options exist to help achieve various goals.We can look at four key areas of tooling when growing an organisation:

Business Platform
This refers to the business environment where employee user accounts are given permissions and managed. The two most widely used business platforms are M365 (Microsoft) and Google Workspace.
Documentation
This is the platform used to hold company documents, like policies, processes, project work, and other recorded information belonging to the organisation.
Confluence is excellent for working together online. Microsoft SharePoint and Google Drive are good for storing document files. There are also other new and collaborative tools available, such as Notion.
Work Management
This is the platform used to host project work done by employees and contractors. It also helps manage and track tasks and timelines. Atlassian Jira has long been a leader in this field. However, newer tools like Linear offer a powerful and very easy-to-use alternative.
Check out some other frameworks below
Want some free advice or a 2nd opinion? Get in touch!
Documentation
Framework
The PPP method is a top-down way to document things. It covers all the objectives an organisation wants to achieve in any area. It also covers how those objectives are met, in a cascading level of detail.

Policies
A company policy can cover any topic. It should state the standard the organisation aims to reach and how it ensures accountability. This applies whether it's for Data Management, Security, HR, or any other area.
Processes
A set of processes comes from the policy standard. It shows how the organisation becomes compliant with the policy. This is usually done through a group of high-level workflow processes.
Procedures
A set of procedures comes from the processes. These are detailed, step-by-step instructions on how to successfully finish each process. It's like a documented guide a user can follow to complete a task.
Below is an example of the PPP framework using a Data Management Policy, along with a few associated processes and procedures.
Note - this is not a complete Data Management Policy - just a few examples for demonstrative purposes.

Check out some other frameworks below
Want some free advice or a 2nd opinion? Get in touch!
Agile Delivery
Framework
The Agile framework offers great flexibility in delivering products and services. This applies to both setting them up and managing them, whether they are business or technical. I mainly use Kanban and Scrum methods, choosing which is appropriate based on the type of project or service.
Kanban
The Kanban method works especially well for service-based environments where detailed planning is less important. This is because you often don't know what new tasks will appear tomorrow, and you need to be able to change direction quickly.
Scrum
The Scrum method is excellent for planned development (like software or product development). Here, you know your final goal, but there are many unknowns in the middle.
Check out some other frameworks below
Want some free advice or a 2nd opinion? Get in touch!
Quality
Framework
The ITIL framework offers a great set of methods for designing and delivering IT or technical services and products. It helps meet industry-recognised standards and has five stages:
Service Strategy
This stage defines the organisation's service vision. It focuses on making sure IT services match business needs. Here, strategic goals are set, market chances are found, and decisions are made on which services to develop. These decisions are based on what customers need and what the organisation can do.
Service Design
This stage develops new or changed services ready for use. It covers the structure, processes, measurements, and technology needed. It also makes sure services meet quality standards, compliance rules, and customer expectations before they move to the next phase.
Service Transition
This stage manages the deployment of new or changed services into live use. It includes testing, checking, sharing knowledge, and managing changes. This ensures a smooth roll-out with very little interruption to business operations.
Service Operation
This stage ensures services are delivered well and quickly to users. This phase deals with daily tasks like fixing issues, solving problems, fulfilling requests, and managing access. It also keeps services available and performing well.
Continual Service Improvement
This stage focuses on finding and making improvements across all parts of the service lifecycle. By using numbers, feedback, and analysis, this stage drives ongoing upgrades to service quality, how well operations work, and business value. This is done through a planned process of improvement.
Using the ITIL framework helps to ensure delivery of robust services that continually improve over time.
Check out some other frameworks below
Want some free advice or a 2nd opinion? Get in touch!
Risk
Framework
Risk comes in many forms, from regulations and rules, to competitors, and even risks in how products and services are delivered.
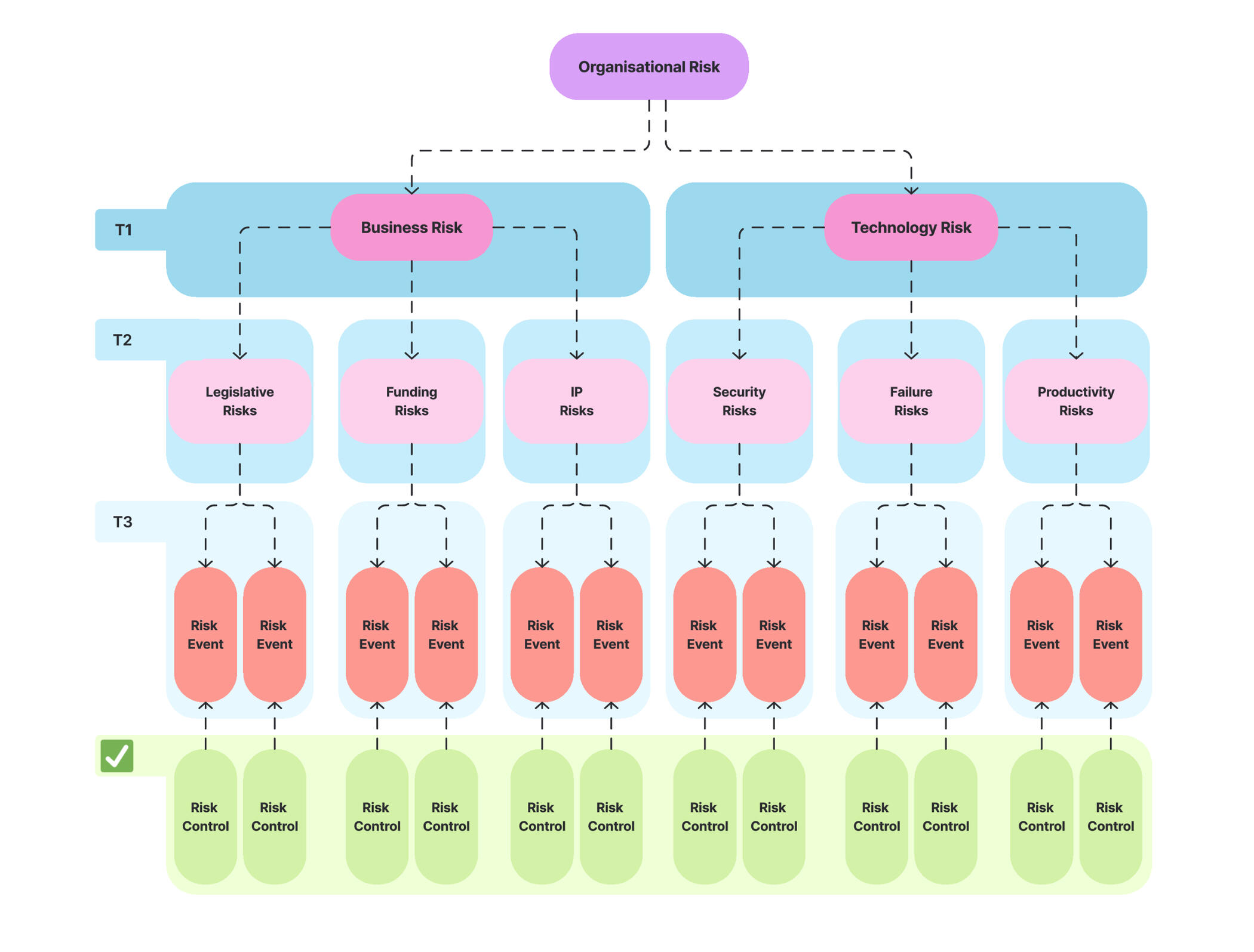
And, of course, as we all well know these days, there are security risks.That's a lot to handle!So, how do we reduce all these risks?Big companies have strong risk departments and teams. But for a fast-growing start-up, it can be harder to deal with all these areas at once. It feels like you need to watch everything, everywhere.Small organisations can make this simpler. They can use a risk framework that effectively covers even the smallest risks and provides ways to mitigate them.Here is a 3-tier framework I use regularly -
Tier 1
The broadest categorisation of a risk, either attributed to be a Business-type risk or a Technology-type risk.
Tier 2
A more specific category of risk attributed to a specific area, such as financial, legislative, competitive, or other type.
Tier 3
This is a specific risk event at the most detailed level. It could be a Cyber attack using a Phishing campaign, failing to finish a project on time, running out of money, or another specific risk.
These Tier 3 risks can often be high in number.
Risk Controls
The Risk Controls are specific ways to reduce Tier 3 risk events. By having a control for each of these detailed risks, the organisation can better manage its overall risk.
Developing a risk framework like this takes time. It's not a quick task, as you need to think about and gather a list of specific risks. The best way to start is by brainstorming risk events at the T3 level. Then, categorise them from the bottom up within the framework.Below is an example of the 3-tier framework along with a few example T2 risks.

Check out some other frameworks below
Want some free advice or a 2nd opinion? Get in touch!
My AI Journey
It feels like just yesterday I first entered the world of Artificial Intelligence. That was 13 years ago, and even then, its potential was clear. I didn't know at the time that it was only the start of a truly changing era.
Back then, my days were filled with the exciting work of Applied Researchers, Data Scientists, and MLOps Engineers. We were deeply involved in Supervised and Unsupervised learning techniques. We carefully trained models with powerhouse frameworks like TensorFlow and PyTorch. We also experimented with tools such as MatLab in the intriguing field of Computer Vision, where machines were just starting to "see" and interpret the world around them.It was a world of complex algorithms, data preparation (where "garbage in, garbage out" was our mantra!), and demystifying what AI truly was.
Here and Now
Fast forward to today, and we are right in the middle of an LLM-driven world that is growing around us. The speed and scale of progress have been amazing! From those early algorithms, we've jumped into a reality where AI can understand, create, and even think with human-like skill. It shows how far we've come, and honestly, it's incredibly exciting to be at the front of this change.This journey has given me a special viewpoint. I connect the deep technical side of AI with the real business needs. I've seen first-hand how this technology, once seen as specialised, is now becoming the main driver for new ideas in every industry.If you are as interested as I am by this changing world, let's explore some key areas that are shaping how we use AI today..
AI at our fingertips
These are the practical applications that are truly making an impact in the business world:
● AI Workflows: Automating the Mundane
Here we look at how top platforms like Zapier, Make, and n8n connect our systems. They also automate complex tasks, giving us more time for important work.
● AI Prompting: Mastering the Conversation
Here we learn how to talk effectively with AI. This changes it from a simple tool into a strong partner that delivers results. It's a new language for a new era!
● AI Agents: The Next Frontier
Here we look at the revolutionary idea of AI Agents. These are self-governing entities that can see, plan, and do tasks by themselves, taking automation to a new level.
The AI revolution isn't just coming; it's here, and it's evolving at lightning speed. Understanding these facets is key to harnessing its incredible power for your business.Let's explore this future together!
Want some free advice or a 2nd opinion? Get in touch!
AI Workflows
If you've ever felt buried in repeated tasks, or wished your business tools could just connect, then welcome to the world of AI Workflow Automation. These amazing tools don't just make things quicker. They change how you work, freeing up your time for truly important things.
These platforms act as the main link for your digital system. They let you automate tasks and processes across different applications, often without needing to write any code. Think of them as your own digital helpers, always working quietly. They make sure data goes where it needs to and actions happen on time, ensuring your business runs smoothly.
The impact?Increased efficiency, reduced errors, and the ability to scale your operations without scaling your headcount.Let's dive into some of the leading players in this space: Zapier, Make (formerly Integromat), and n8n.
Zapier: The User-Friendly Powerhouse
Zapier is arguably the most well-known name in the workflow automation arena, famous for its incredible ease of use and vast app ecosystem.
Key Features / USPs:
● Massive App Integration Library:
Zapier boasts connections to over 6,000 apps, making it incredibly likely that whatever tools you're using, Zapier can connect to them.● Intuitive Interface: Building "Zaps" (their term for automated workflows) is often a simple drag-and-drop or point-and-click experience, designed for non-technical users.● Pre-built Templates: They offer a huge library of pre-built workflow templates for common business processes, allowing you to get up and running quickly.
Zapier - Pros:
● Extremely easy to learn & use, even for automation beginners.
● Unrivalled number of app integrations.
● Excellent for simpler, linear automations.
Zapier - Cons:
● Can become expensive quickly as your usage and complexity grows.
● Less powerful for complex logic or multi-step, branched workflows compared to some alternatives.
● Workflows are typically uni-directional, often triggering one action after another
Zapier - Best Practice Recommendations
● Start with small, single-purpose Zaps to get comfortable with the platform.
● Use it to automate simple lead capture, data synchronisation between two apps, or notification triggers.
● Leverage their templates to kick-start common business automations like adding new form submissions to a CRM.
Make (formerly Integromat): The Visual Automation Maestro
Make offers a more visual and powerful approach to workflow automation, allowing for highly complex, multi-step scenarios.
Key Features / USPs:
● Highly Visual Builder: Their canvas-based interface allows you to literally "see" your workflow, with modules connecting like building blocks, making complex logic easier to understand.
● Advanced Logic and Branching: Make excels at handling conditional logic, error handling, and parallel processing within a single workflow, far surpassing Zapier's capabilities in this area.
● Custom API Connections: If an app isn't natively supported, Make allows you to create custom HTTP requests to connect to almost any API.
Make - Pros:
● Extremely powerful for complex, multi-branching workflows.
● More flexible and cost-effective for high-volume or intricate automations.
● Visual interface helps in designing and debugging elaborate scenarios.
Make - Cons:
● Steeper learning curve than Zapier; requires a bit more technical comfort.
● Fewer native app integrations than Zapier (though still a huge number).
● Debugging complex scenarios can be time-consuming initially.
Make - Best Practice Recommendations
● Ideal for end-to-end process automation, like managing an entire sales funnel or onboarding sequence across multiple systems.
● Use it for data transformation and manipulation tasks within your workflows.
● Take advantage of their extensive documentation and community for learning advanced techniques.
n8n: The Open-Source Automation Hub
n8n stands out as an open-source solution that provides incredible flexibility and the ability to self-host, giving you full control over your data and infrastructure.
Key Features / USPs:
● Open-Source and Self-Hostable: This means you can run n8n on your own servers, giving you complete control and often significant cost savings for high usage.
● Extensive Customization: Being open-source, it's highly extensible. Developers can build custom nodes (integrations) and logic to fit specific needs.● Code Node for JavaScript: For those with coding skills, the "Code" node allows you to write custom JavaScript directly within your workflow, offering unparalleled flexibility.
n8n - Pros:
● Ultimate control over data and execution environment.
● Potentially significant cost savings, especially for large-scale operations.
● Highly customisable and powerful for developers or tech-savvy users.
n8n - Cons:
● Requires technical knowledge for setup and maintenance if self-hosting.
● Steeper learning curve than both Zapier and Make.
● Fewer pre-built integrations than Zapier (though constantly growing).
n8n - Best Practice Recommendations
● Consider n8n if data privacy, security, or customizability are paramount for your business.
● Excellent for integrating with internal tools, custom applications, or niche APIs.
● Best suited for teams with some technical resources who want full ownership of their automation infrastructure.
Conclusion
Some people call these workflow tools 'AI Agents', but that is wrong. They are not AI Agents (which I cover separately on this AI Agents page).
Workflow tools provide rule-based processes, but they can integrate with AI Agents for an even more powerful solution.The world of AI workflow automation is exciting and changing fast. Whether you choose the easy-to-use Zapier, the visual power of Make, or the open-source control of n8n, these tools can greatly change how your business works. By automating simple tasks, you free up your team to focus on new ideas, clever thinking, and the human parts that truly lead to growth.
It's an exciting journey, and I encourage you to explore which platform best fits your specific needs and current skill set.The future of work is automated, and these tools are your ticket to getting there!
Want some free advice or a 2nd opinion? Get in touch!
AI Prompting
Unlocking AI's Potential: A Guide to Effective Prompting
So, you've heard the buzz about AI, and maybe even dabbled a little. But how do you really get it to do what you want?That's where AI Prompting comes in – and it's not like typing a quick question into a search bar!
What is AI Prompting, and Why Does it Matter?
Let's be clear: talking to an AI isn't like searching on Google. It's not a shortcut, nor a magic wand that instantly creates perfect results. Instead, think of prompting as a new, structured way for people to work with Artificial Intelligence. It's about designing a prompt to get a specific, desired result.
At its heart, good prompting relies heavily on First Principles Thinking. If you've ever thought like a scientist, you're already halfway there! This means breaking down complex goals into their most basic parts. Focus strongly on the outcome you want, rather than getting stuck on how to achieve it. The AI's responses will actually help guide you on the best way forward.
Constructing a Solid, Productive Prompt
Crafting a good prompt is a bit like setting up a really effective brief for a human colleague.
The true power behind prompting is context.
Providing comprehensive context enables the AI to deliver specific, relevant and impactful guidance.Here are the key ingredients:
Role
Start by telling the AI who it is. Designating a "role" at the beginning of your prompt is a fantastic way to set the stage. For example, "Act as a marketing strategist," or "You are a data analyst." This helps the AI align its responses with a specific persona or expertise.
Outcome
Clearly describe the desired outcome of your prompt. What do you want to see as the end result?
Be specific.
Instead of "Write about marketing," try "Generate five unique marketing slogans for a new eco-friendly coffee brand, targeting millennials."
Source
Materials
This is crucial! AI models are only as good as the information they have access to. Always include relevant source materials. This could be anything from:
● Specific documents (e.g., a company whitepaper, a research report, a transcript of a meeting).● Data sets (e.g., sales figures, customer feedback surveys).● General notes or existing content (e.g., snippets from your website, internal memos, past emails).● Links to web pages or articles you want the AI to reference. Providing this context dramatically improves the relevance and accuracy of the AI's output.
Guardrails / Constraints
Just like you'd give clear boundaries to a team member, it's vital to tell the AI what it shouldn't do or what limits it needs to observe. This is where you specify any rules, ethical considerations, or parameters it must stick to.
For example, "Do not use any jargon," or "Ensure the tone is always respectful and neutral".
And it's useful to specify "Do not hallucinate" and instruct to just let you know if it cant provide info, rather than making it up.
These rules prevent unexpected or undesirable outputs and keep the AI safely on track.
Validation
Signals
How will you know if the AI's output is good? State what "great" looks like. This gives the AI clear criteria for success.
For instance, "The slogans should be catchy and incorporate humour," or "The summary should be under 200 words and highlight key findings."
Output
Format
Don't leave the AI guessing how you want the information presented! Explicitly state the desired format for the response. This helps you get results that are instantly usable and saves you time on reformatting.
Think: "Provide the answer as a bulleted list," or "Generate a JSON object with keys 'name' and 'description'," or "Present the data in a two-column table."
Being specific here makes a huge difference to usability.
Taking Your Prompts to the Next Level:
Additional Considerations
If you want to fine-tune how you talk to AI and get even more exact results, think about adding these strong elements to your prompting. You might not need them for every simple question. But for complex tasks, they can truly change everything.
Target Audience
& Tone/Style
While you set the AI's role, it's incredibly powerful to explicitly tell it who the final output is for and how it should sound. This guides the AI's choice of language, complexity, and overall feel. For example: "The final output should be aimed at a non-technical executive audience," or "Maintain a professional yet encouraging tone throughout," or "Write in a witty, slightly sarcastic style, similar to Douglas Adams."
This helps the AI tailor the content's delivery to its ultimate consumer.
Examples
(Few-Shot Prompting)
Sometimes, showing is better than telling, especially when you have a very specific or subtle output format or style in mind. This technique is called "few-shot prompting." You give the AI one or more examples of how you want the input to be processed and what the desired output should look like.
For instance, if you want a particular type of summary, you might give it:
Input Example: [A paragraph of text]Desired Output Example: [Your preferred summary style for that paragraph]
Then you give it your new input. This acts as a powerful teaching moment for the AI, guiding it beyond simple instructions to understand the subtle patterns you're looking for.
Step-by-Step /
Chain of Thought
This is a meta-instruction that asks the AI to break down its internal reasoning process before giving you the final answer. It's like asking it to show its working! You might start your prompt with something like:"Let's think step by step. First, identify X, then analyse Y, and finally conclude Z. Show your thought process at each stage, then provide the final answer."This often leads to more accurate and reliable outputs because the AI is forced to go through a more rigorous internal validation, and it also makes it easier for you to check if the final answer isn't quite right.
Model
Feedback
This is where continuous improvement comes in, just like when you refine any process. Don't be afraid to fine-tune! If the first response isn't quite right, tell the AI what needs to change. "Make it more concise," or "Expand on point number three," are simple ways to get closer to your ideal outcome. It's an iterative dance.
Prompt Chaining: Building on Success
Sometimes, one prompt isn't enough to get to your ultimate goal, especially with more complex tasks. That's where Prompt Chaining comes into its own. This is simply a series of prompts where the output from one prompt becomes the input (or "source material") for the next.
How it works:
Imagine you need to analyse a large report and then draft an executive summary from that analysis.Prompt 1 (Analysis): You might prompt the AI to "Analyse the attached Q3 sales report and identify the top three revenue drivers and the biggest unexpected challenge."Prompt 2 (Summarization): Once you get that analysis back, you then feed that output into your next prompt: "Using the analysis from our previous conversation, draft a 250-word executive summary for a board meeting, highlighting the key revenue drivers and proposing a strategy to address the challenge."
Key things to note about Prompt Chaining:
● Iterative Refinement: Each step allows for refinement. If the analysis in step 1 isn't quite right, you can tweak that prompt before moving on to the summarisation.● Breaking Down Complexity: It's a fantastic way to tackle really complex problems by breaking them into manageable chunks. This makes the process less overwhelming for you and allows the AI to focus on one specific task at a time, leading to better quality results.● Maintaining Context: Most AI models retain context within a conversation thread, making chaining seamless. However, for very long or complex chains, you might occasionally need to explicitly reiterate key information from previous steps to ensure the AI stays on track.
By mastering these elements, you're not just using AI; you're directing it to achieve tangible, impactful results for your business.So go forth and prompt, my friends!
Want some free advice or a 2nd opinion? Get in touch!
AI Agents
Your Next Level of Automation and Intelligence
We've talked about the power of AI Prompting – how crafting the right instruction can unlock incredible results from AI models. We've also dived into AI Workflows, showing how tools like Zapier, Make, and n8n can automate tasks and connect your apps, making your business run smoother than ever. But what if I told you there's a whole new frontier emerging, one that combines the intelligence of AI with the autonomy of a truly smart assistant?Welcome to the world of AI Agents. This isn't just about giving instructions or setting up predefined sequences anymore; it's about empowering AI to think, plan, and act on its own to achieve complex goals.
What exactly are AI Agents?
In simple terms, AI Agents are autonomous programs that can perceive their environment, make decisions, take actions, and work towards a specific goal without needing constant, step-by-step human intervention.Think of it this way:
● Prompting is like giving a single, precise instruction to a very smart intern.● Workflows are like setting up a detailed, multi-step checklist for that intern to follow repeatedly.● AI Agents are like hiring a brilliant, proactive project manager who understands the end goal, figures out the best way to get there, uses all the tools at their disposal, and even adapts when things go off-script.
The magic of an AI Agent lies in its dynamic, goal-oriented nature. Unlike a fixed workflow that executes predefined steps, an agent can:
● Set Sub-Goals: Break down a big objective into smaller, manageable tasks.● Plan: Devise a sequence of actions to achieve those sub-goals.● Remember: Learn from past interactions and decisions, improving its performance over time.● Use Tools: Integrate with external applications, databases, or even the internet to gather information or perform actions.
How do AI Agents work their magic? (The Core Loop)
It might sound like science fiction, but the underlying process of an AI Agent is remarkably logical, following a continuous loop:
● Perception: First, the agent "looks" at its environment. This could mean reading an email, monitoring a database, scanning a webpage, or receiving data from another system. It's essentially gathering all the relevant information.
● Reasoning & Planning: This is where the "intelligence" really kicks in. Based on its overall goal and the information it just perceived, the agent will reason through the situation. It asks itself: "What's the next best step to get closer to my goal?" It then devises a plan, which might involve multiple steps or even breaking down the current task into smaller parts.
● Action & Tool Use: Once it has a plan, the agent acts! This could involve using an internal tool, sending an email via your mail client, searching the web, updating a CRM, or even triggering a complex workflow you've already built. The beauty here is its ability to select and use the right tool for the job.
● Learning & Refinement (Memory): Critically, the agent doesn't just forget. It remembers past actions and their results, and then adapts. If a certain method didn't work, it learns from that and changes its future plans, leading to constant improvement. This is like having an employee who gets smarter and more efficient with every task they complete!
The Impact: what can AI Agents do for your Business?
The implications of AI Agents for businesses are truly transformative. They move us beyond simple automation into an era of autonomous operations.
● Automation of Complex Tasks: Forget just automating a single step. Agents can manage entire, multi-stage, and even unpredictable processes. This ranges from customer service issues that need dynamic information gathering to full project management.● Proactive Problem Solving: Imagine an agent monitoring your stock. It automatically identifies low levels, finds the best supplier, places an order, and updates your internal systems – all before you even realise there's an issue!● Personalized Experiences: Agents can analyse individual customer behaviour and preferences in real-time. Then, they proactively tailor marketing messages, product recommendations, or support interactions, creating truly bespoke experiences on a large scale.
● Enhanced Research and Data Analysis: Need a full market report? An agent could independently search the internet, combine data from various sources, and present you with useful insights. This saves countless hours of manual research.● New Business Models: With agents handling more complex, changing tasks, businesses can explore entirely new ways of working, delivering services, and creating value. These were previously impossible or too expensive.
Considerations for adopting AI Agents
As exciting as AI Agents are, it’s important to approach their implementation with thoughtful consideration. They’re powerful tools, and like any powerful tool, they require careful handling.
● Clear Goal Definition: Agents need extremely well-defined, measurable goals. Vague instructions lead to vague (or even unintended) outcomes. Be crystal clear about what success looks like.● Safety and Guardrails: Since agents operate autonomously, it's crucial to implement safety mechanisms and clear boundaries. Define what they can and cannot do, especially when interacting with external systems or sensitive data.● Tool Access and Permissions: Grant agents only the necessary permissions and access to tools. Over-privileging an agent can lead to unintended consequences. Think "least privilege" in a big way.
● Start Small, Iterate: Don't try to automate your entire business with an agent on day one! Begin with less critical, well-understood tasks. Monitor performance closely, learn from its actions, and gradually expand its scope.● Human Oversight: Crucially, AI Agents are designed to augment human intelligence and capabilities, not replace them entirely. Human oversight remains essential for strategic direction, complex problem-solving, ethical considerations, and ultimate accountability. They're your powerful teammates, not your replacements.
Conclusion: The Future is Autonomous
AI Agents represent a huge leap forward in how we use technology and manage our businesses. They promise a time when complex, changing tasks can be handled with an unmatched level of independence and intelligence.While the technology is still developing, the potential for greater efficiency, new solutions, and freeing up human talent from repeated tasks is truly enormous. Don't be afraid to explore this exciting new area – but do so with a clear vision, careful planning, and an understanding of the powerful abilities you're releasing.The future of business, it seems, is increasingly independent, and it's looking brighter than ever!
Want some free advice or a 2nd opinion? Get in touch!
Contact
I love to chat about all things related to AI and Blockchain and what the future of the world will look like in the coming years, and I know there are many folks out there who enjoy the same.If you're one of them feel free to reach out and connect!